******伟德国际(bevictor)官方网站-源自英国始于1946

【物理动态】喜报!西华学子在第一届西南地区大学生物理实验竞赛(创新)暨第十届全国大学生物理实验竞赛(创新)西南地区预选赛中荣获佳绩

发布者:伟德国际1946发布时间:2024-08-19浏览次数:110

作者 范志祥


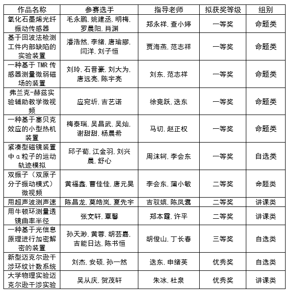
85日,第一届西南地区大学生物理实验竞赛(创新)暨第十届全国大学生物理实验竞赛(创新)西南地区预选赛落下帷幕赛事于3月份启动,来自西南地区56所高校的369支参赛队伍近1796名学生报名参加,历时5个月,经过初赛选拔,共有162支队伍晋级决赛(西南地区47所高校的392位师生代表)。通过决赛现场答辩伟德国际1946教师指导的队伍斩获一等奖6项、二等奖3项、三等奖1项、优秀奖2项。

据悉本次竞赛由教育部高等学校大学物理课程教学指导委员会大学物理实验专项委员会西南地区工作委员会、四川省物理学会、重庆物理学会、云南省物理学会、贵州省物理学会、西藏自治区物理学会共同主办,伟德官网、应用物理技术实验中心(四川省省级实验教学示范中心)、高性能科学计算四川省高校重点实验室承办。该赛事为教育部高教司认可的全国榜单赛事地区赛,竞赛内容包括讲课类、命题类、自选类3个赛道,比赛设一、二、三等奖及优秀奖。

西南赛详细获奖名单见《物理实验》杂志推文:https://mp.weixin.qq.com/s/arxJz9J-7H1Qn5IEfDwVDw